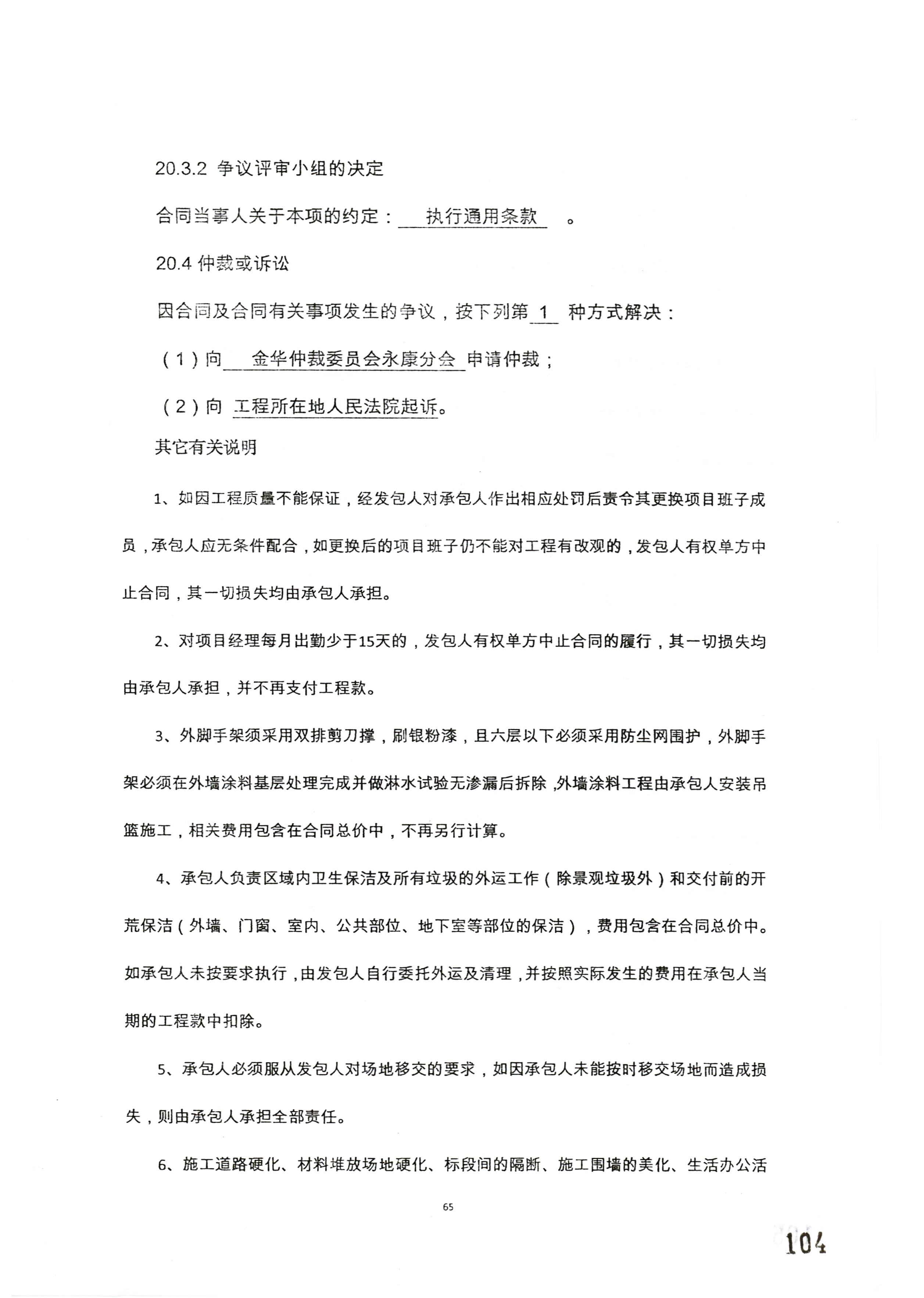
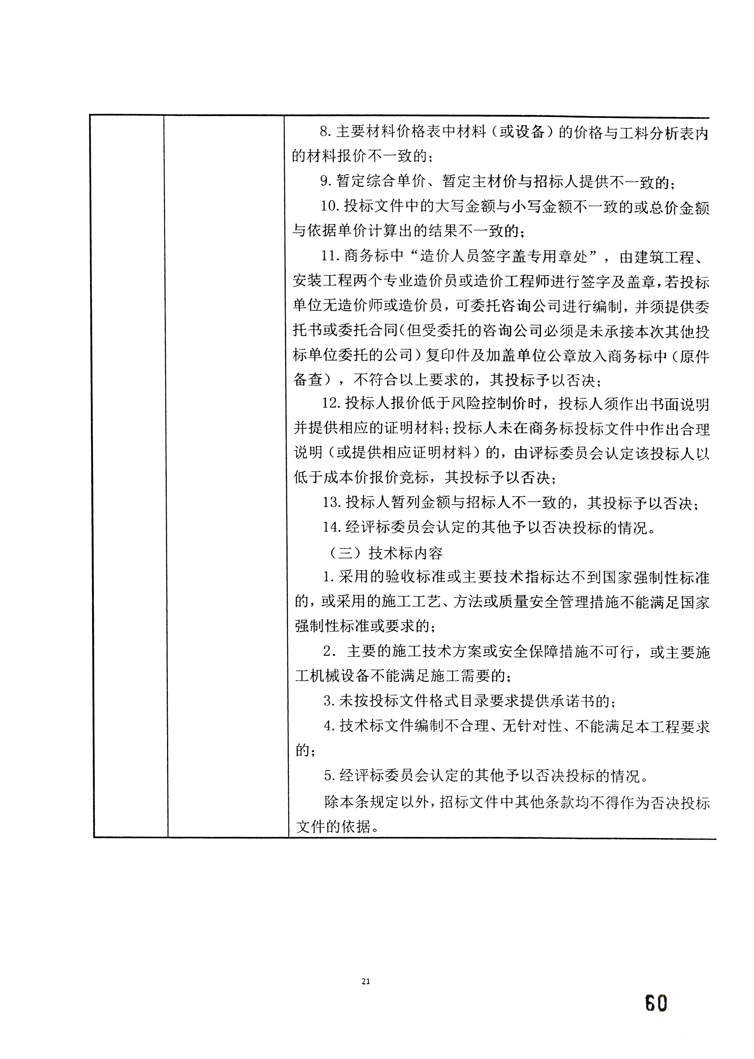
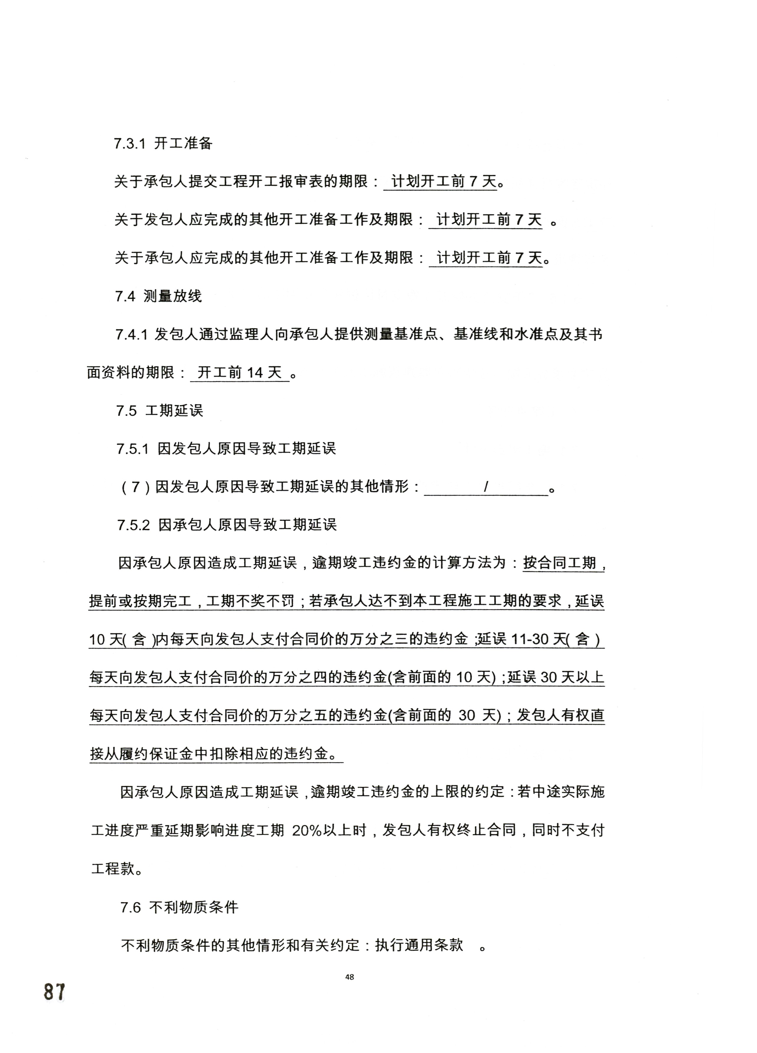
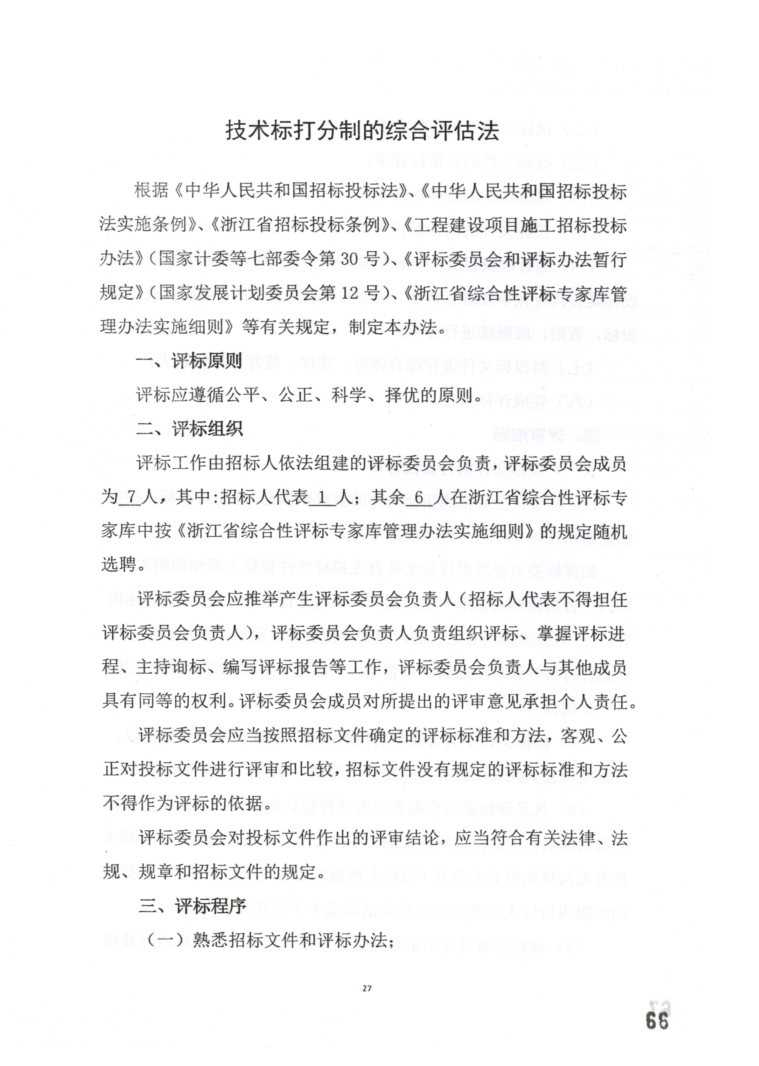
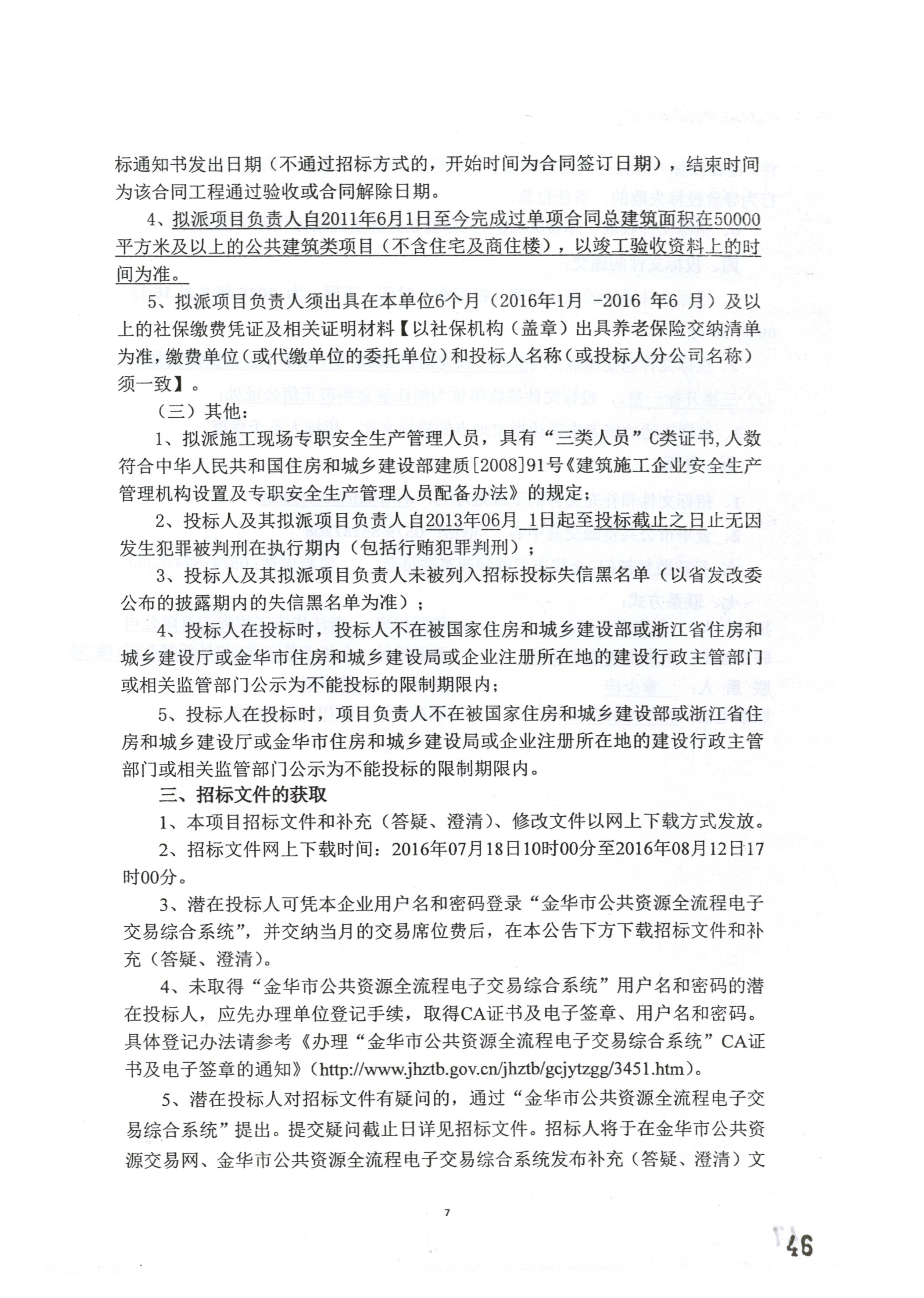
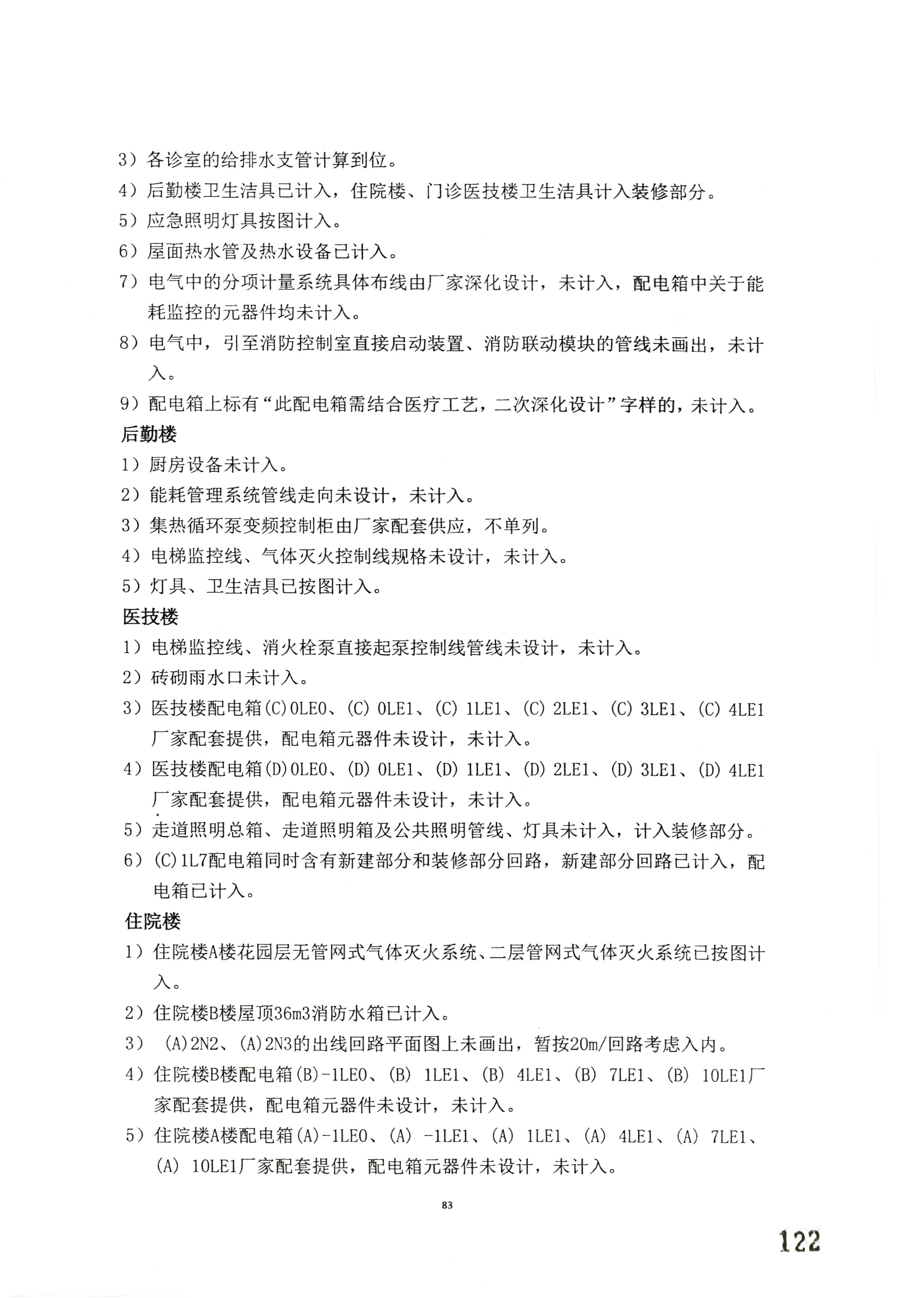
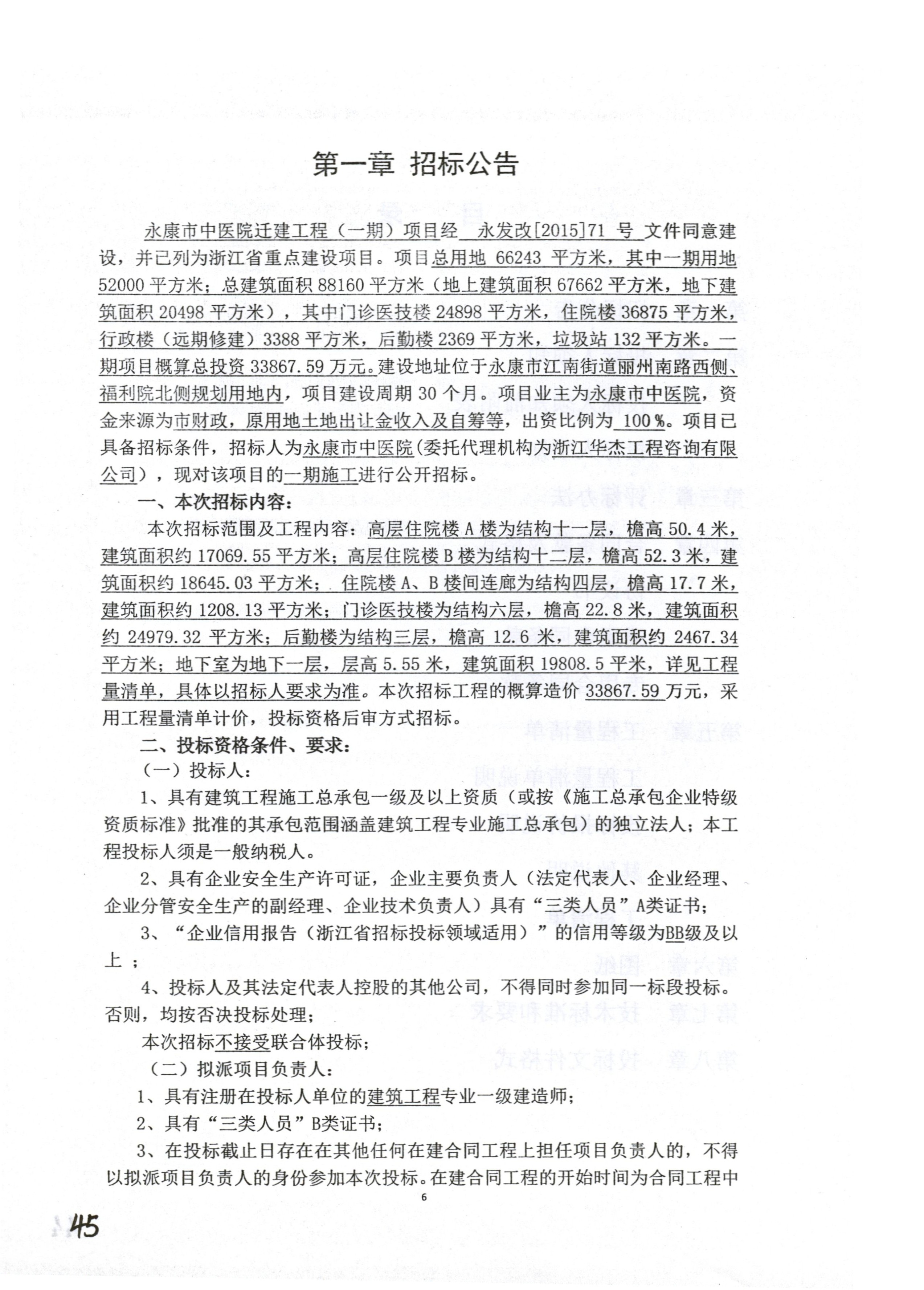
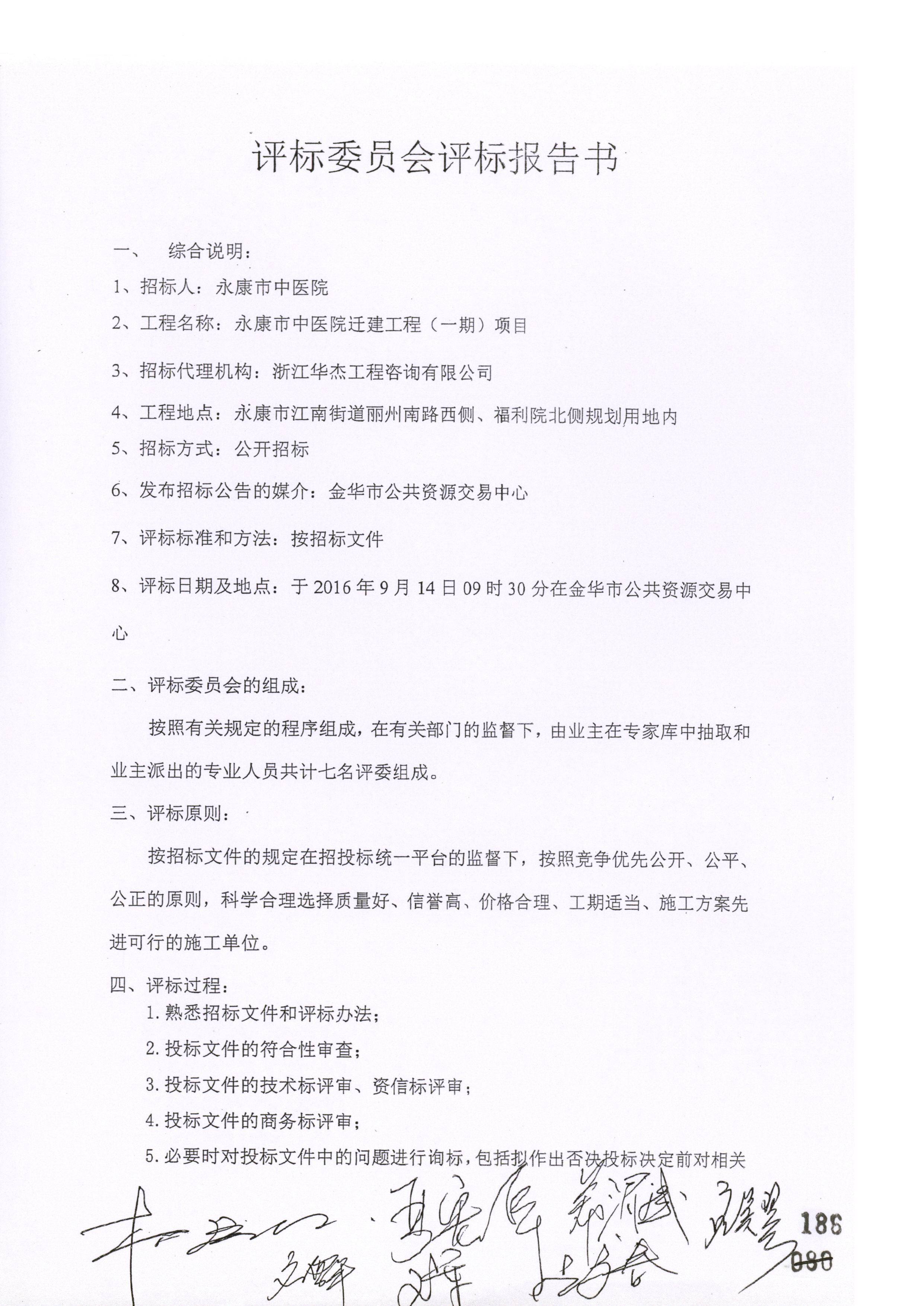
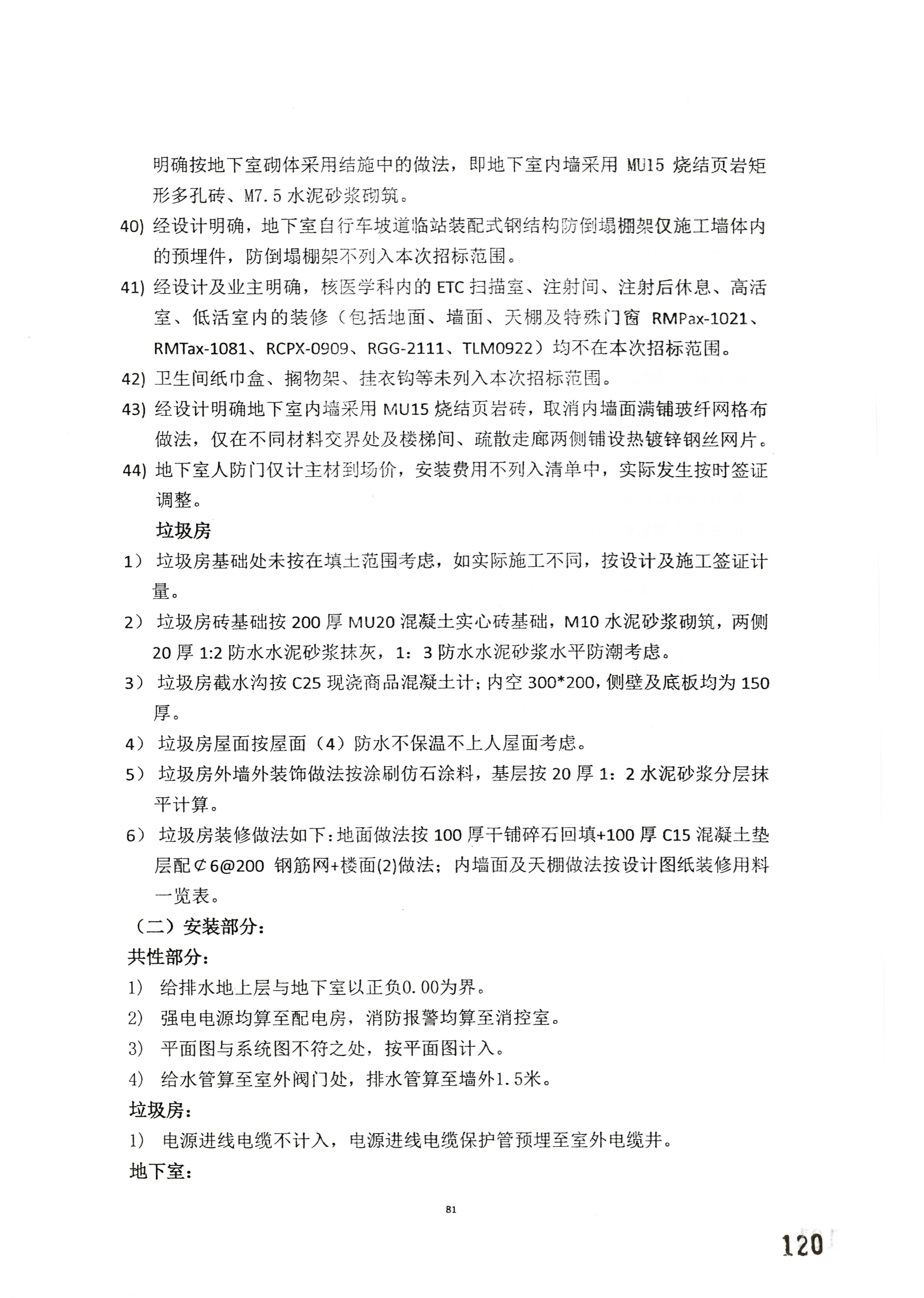
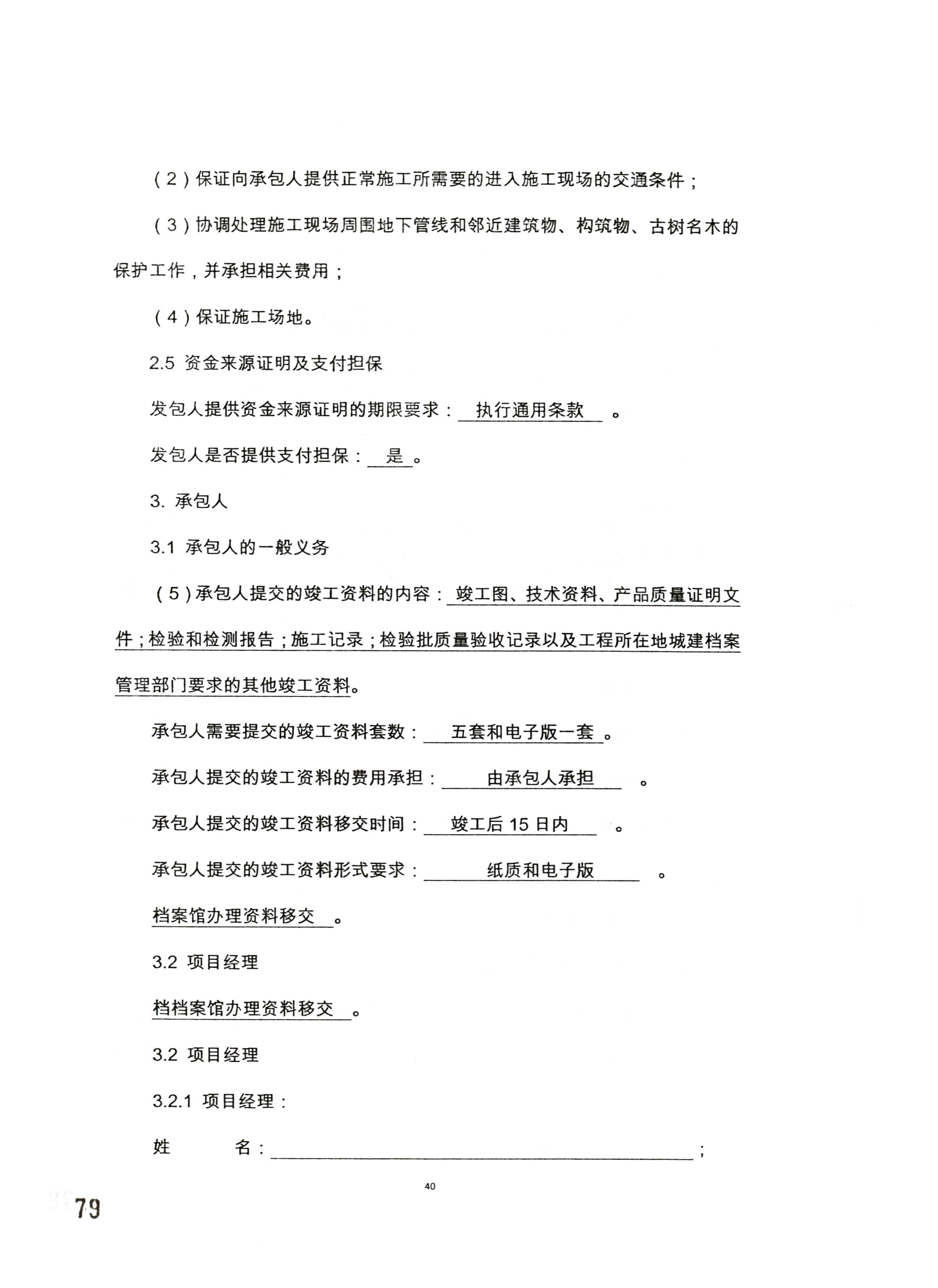
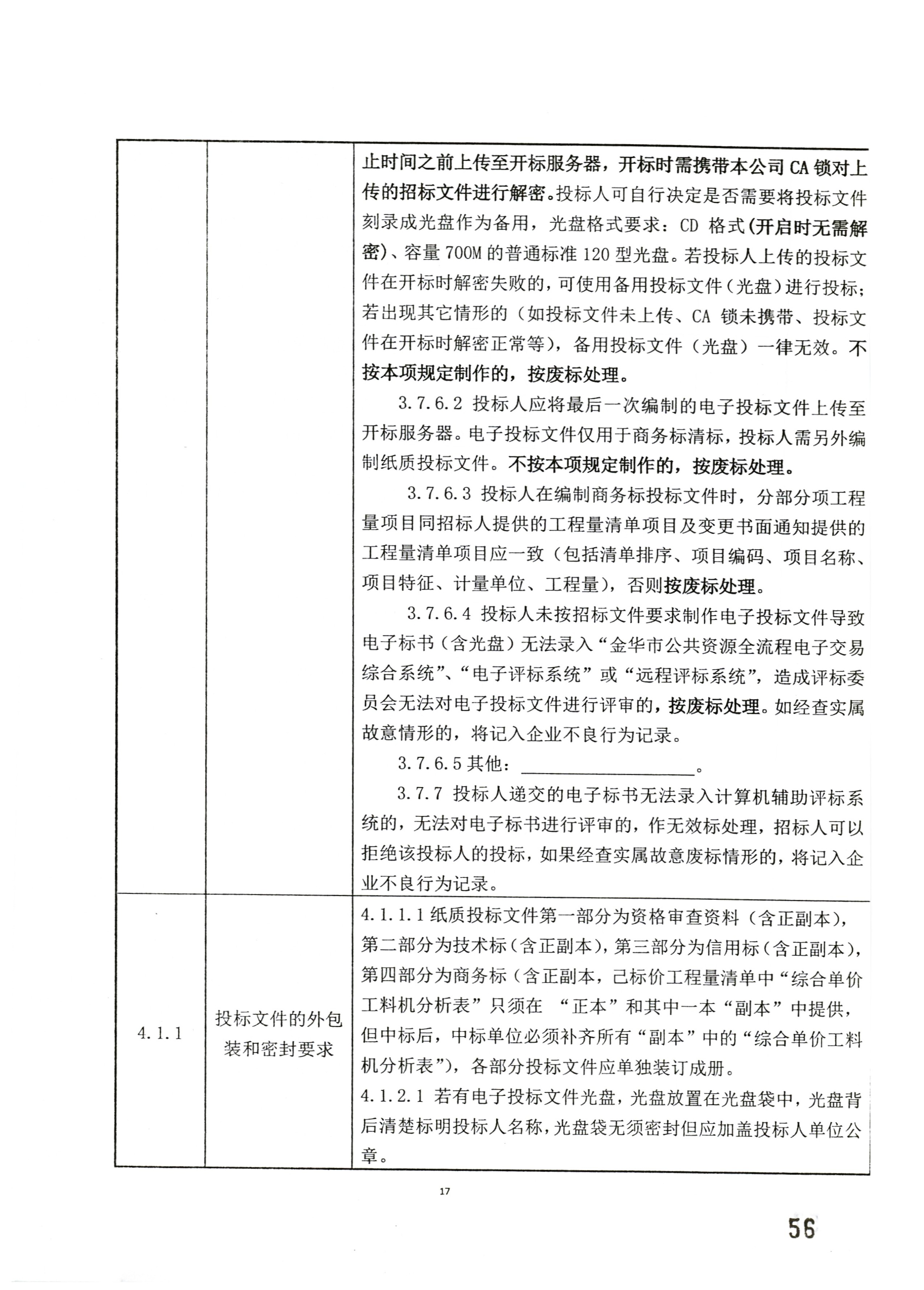
3586政务公开/col/col1229163319/index.html重点领域信息公开/col/col1229164397/index.html重大建设项目/col/col1229362254/index.html2019年/col/col1229483208/index.html永康中医院迁建工程(一期)/col/col1229473459/index.html招标投标信息/col/col1229473462/index.html
招标备案资料
来源:市府办
日期:2021-01-12 22:12:00
浏览:
-
-
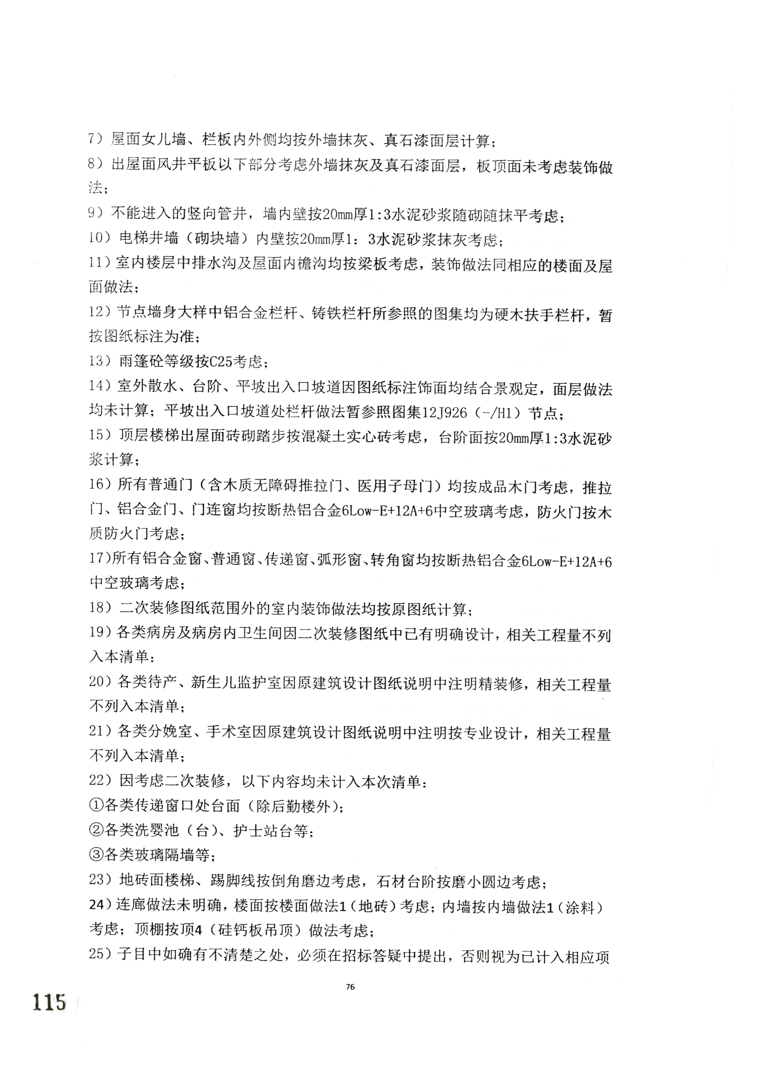
-
微信扫一扫:分享
微信里点“发现”,扫一下
二维码便可将本文分享至朋友圈。
-
-
字体:
【
大
中
小
】
-
打印
-
关闭
展开
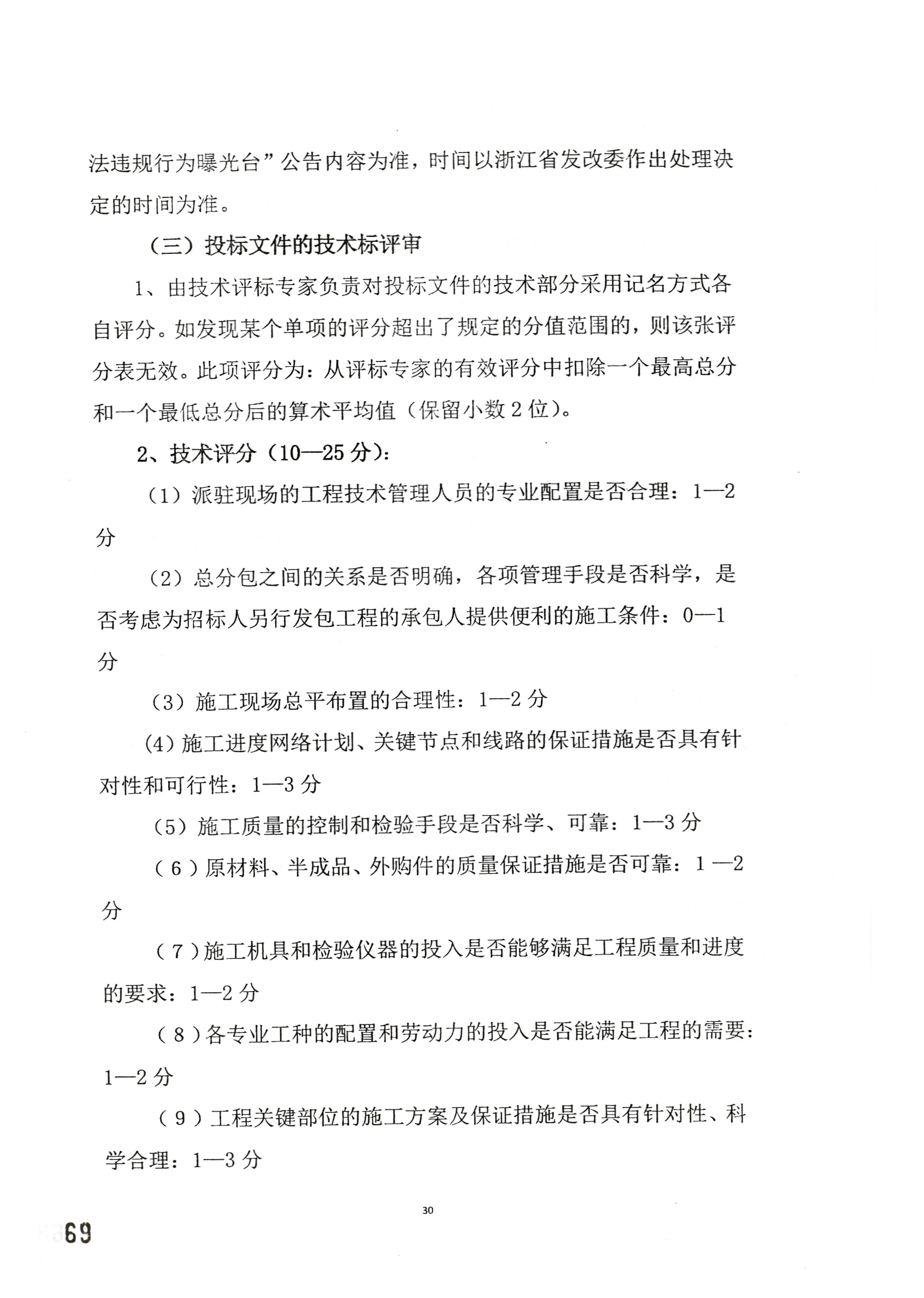
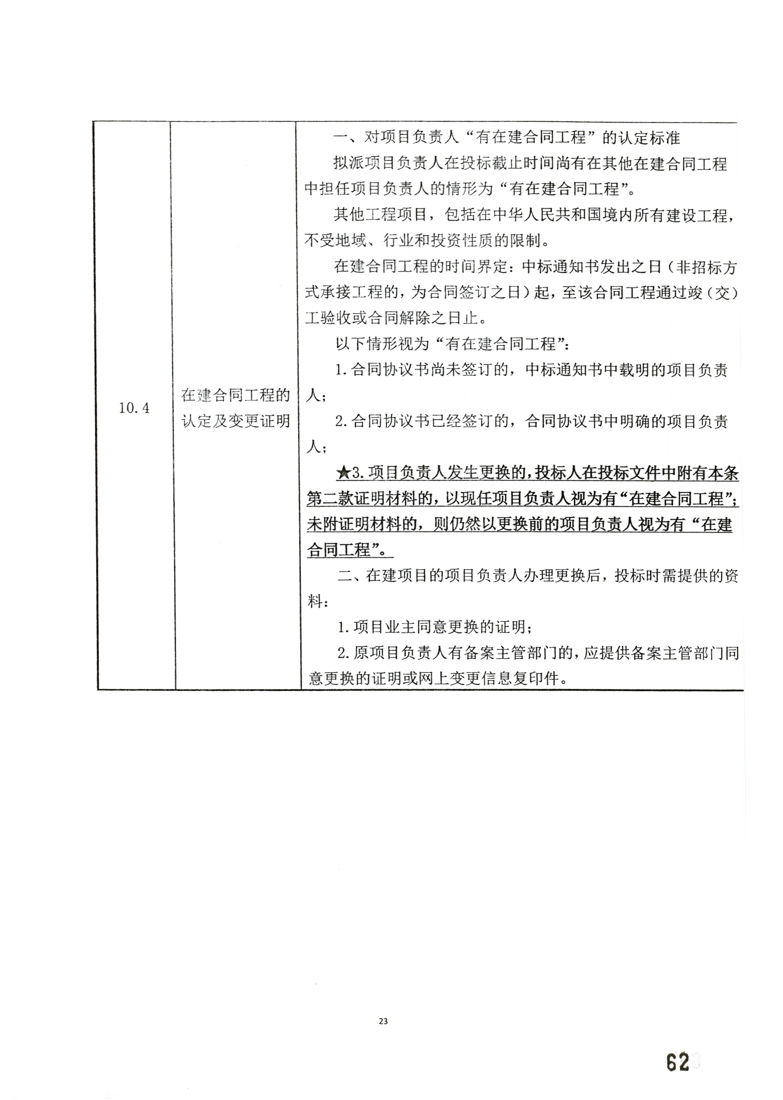
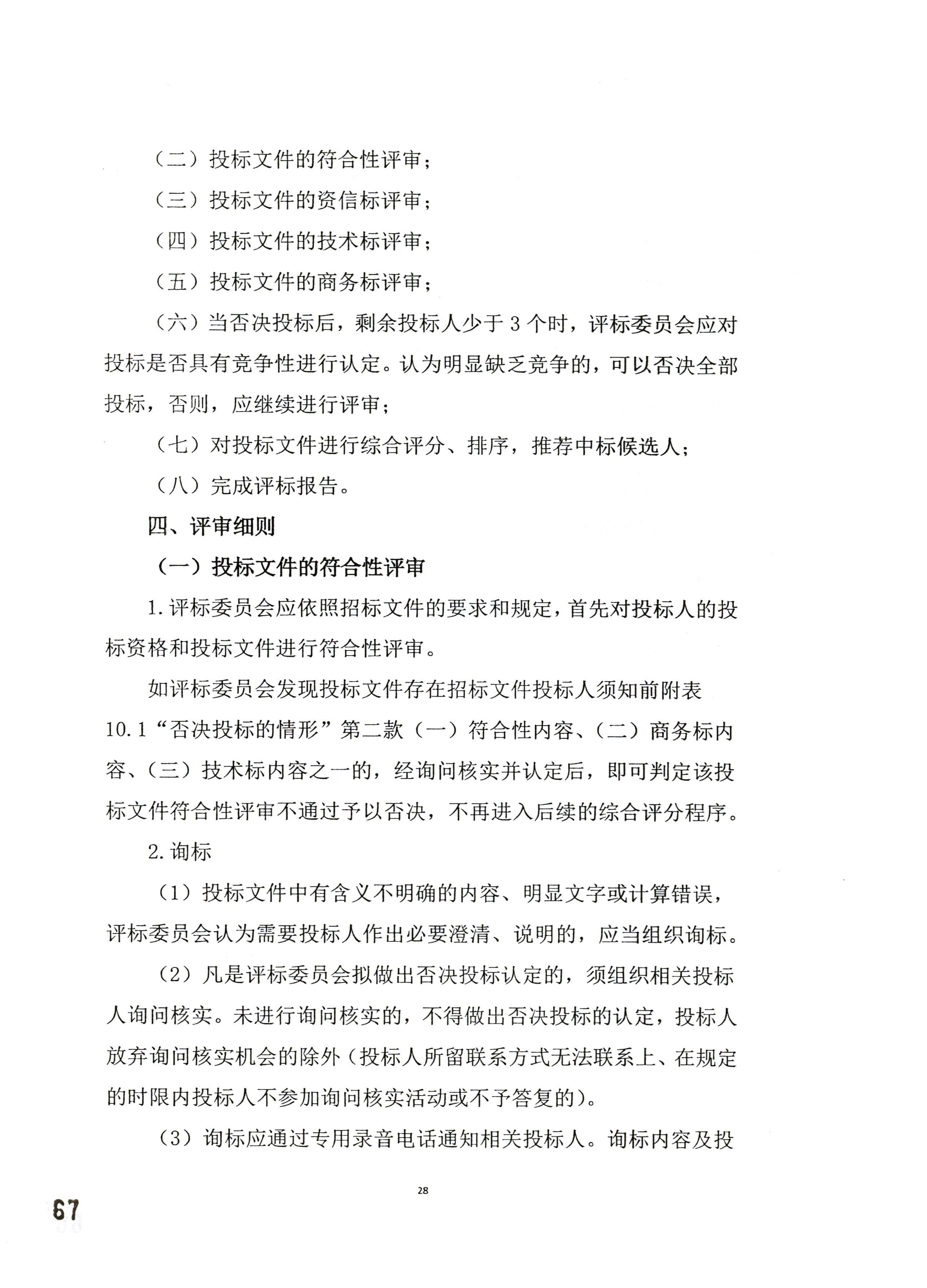
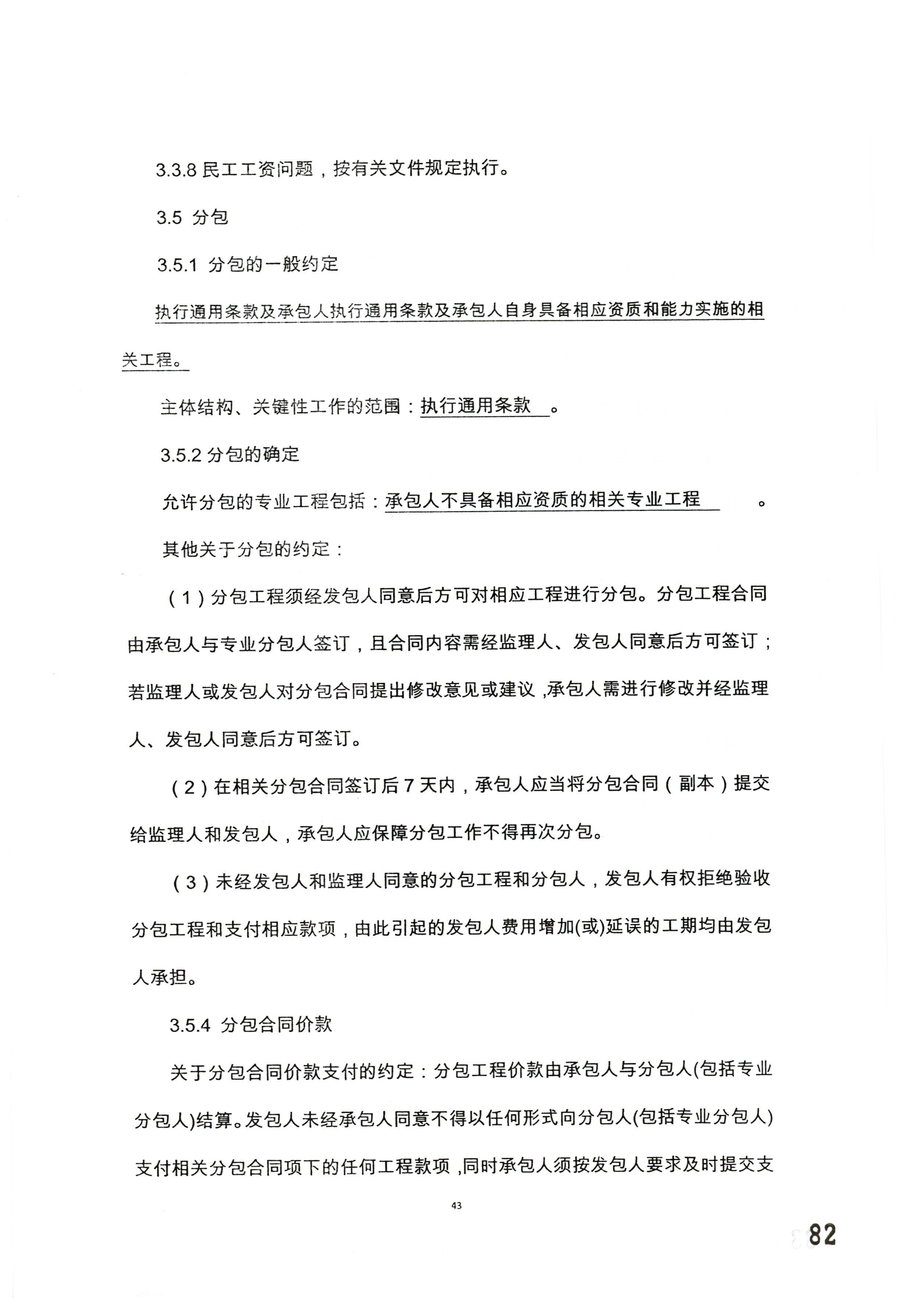
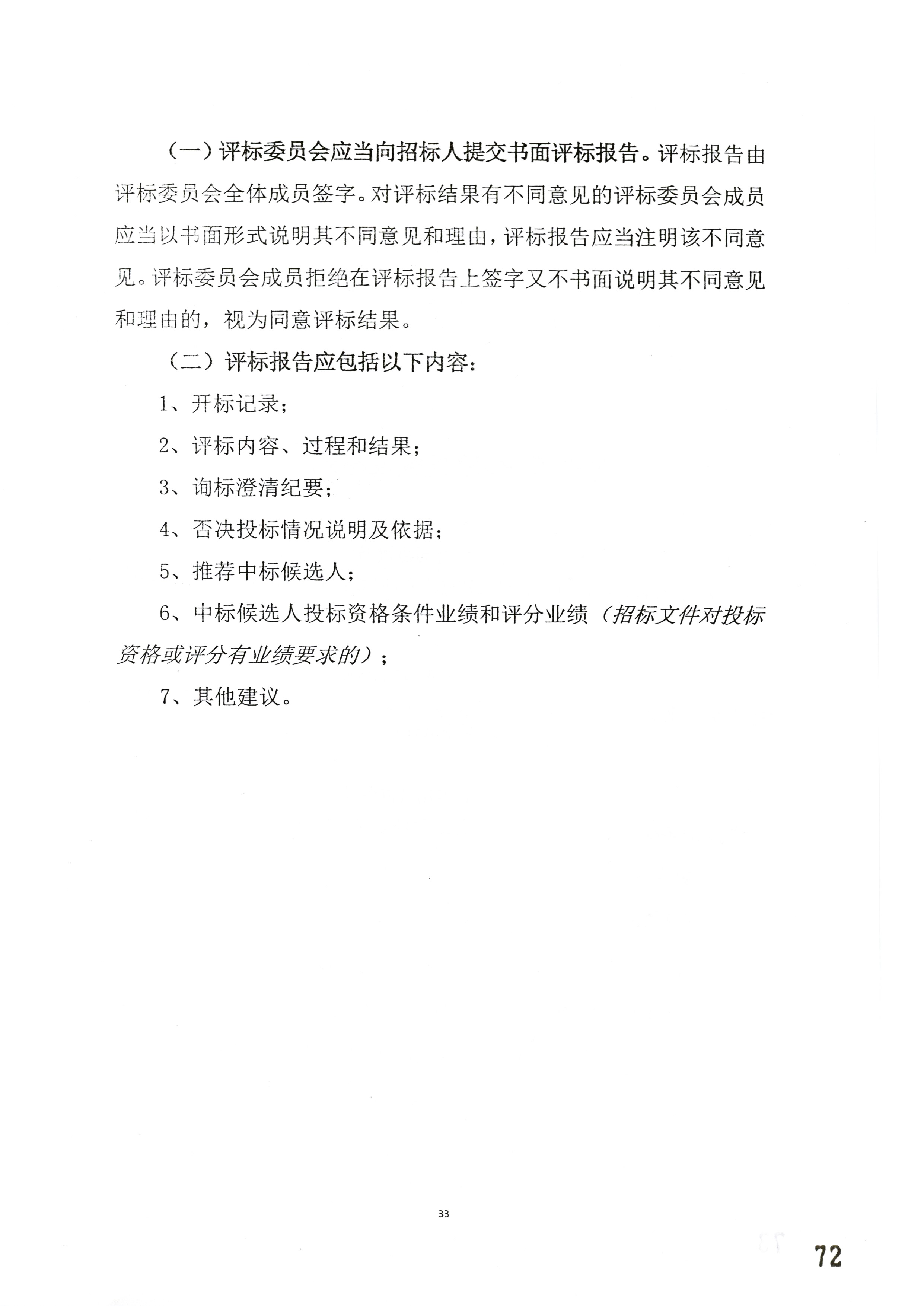
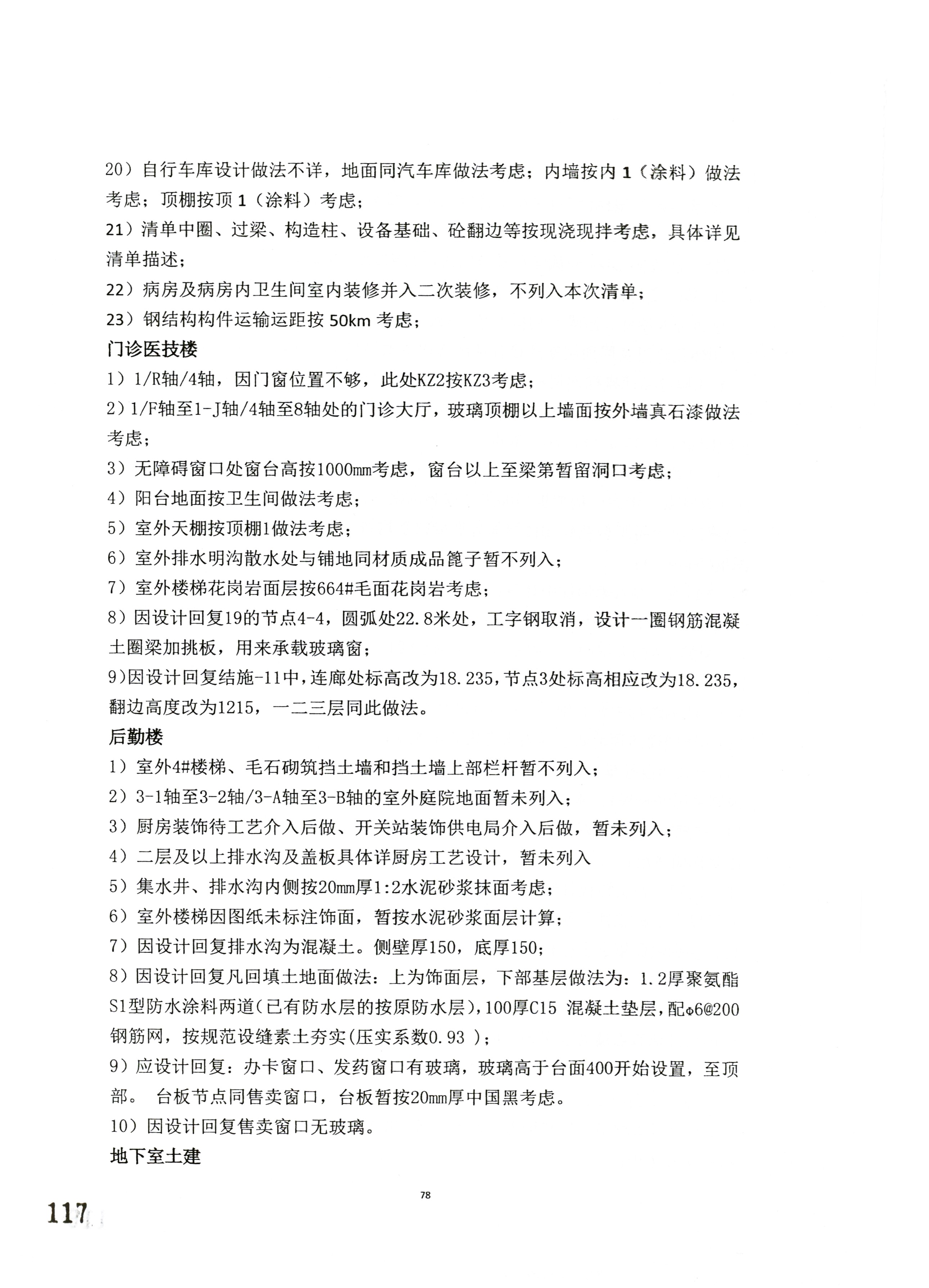
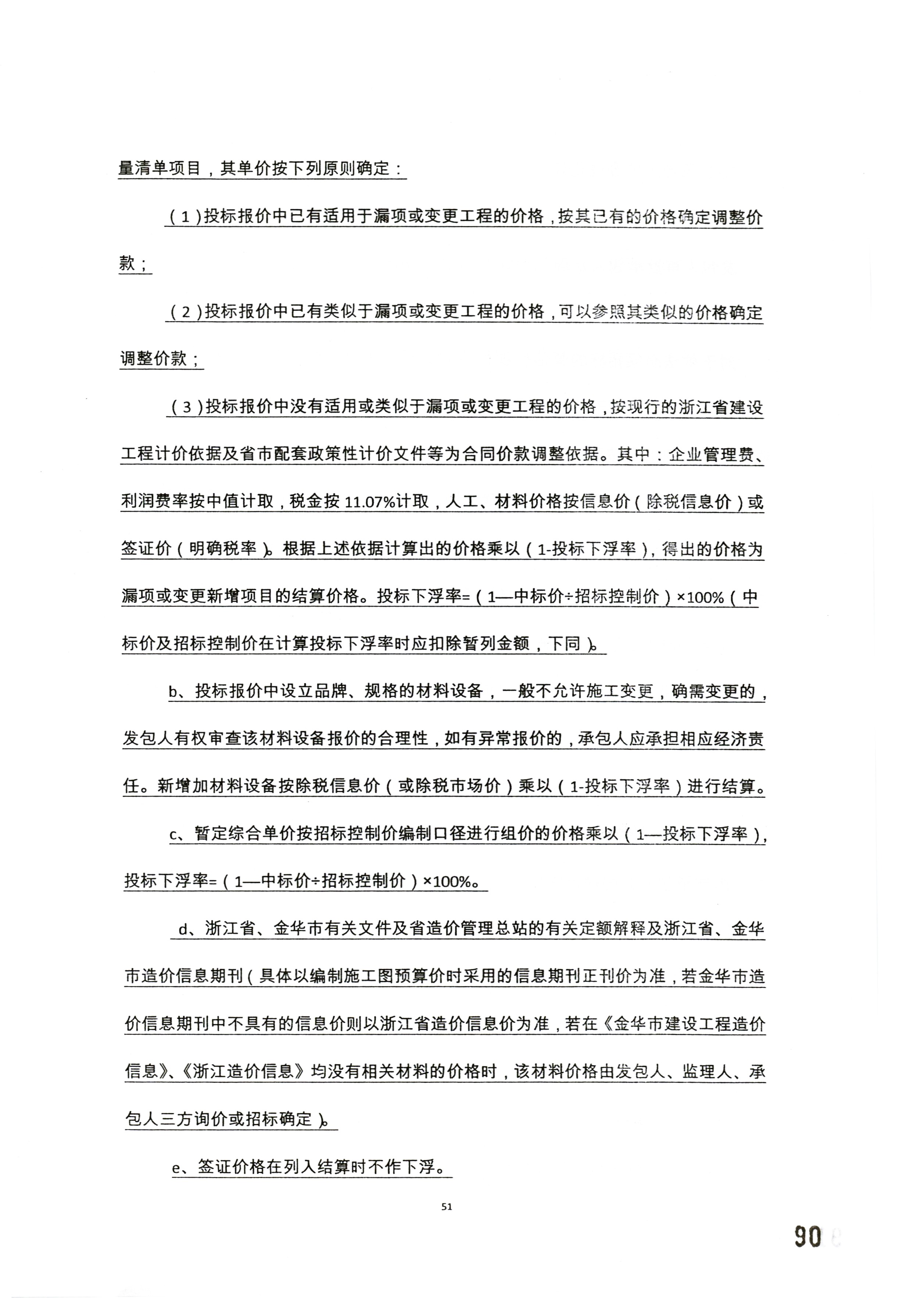
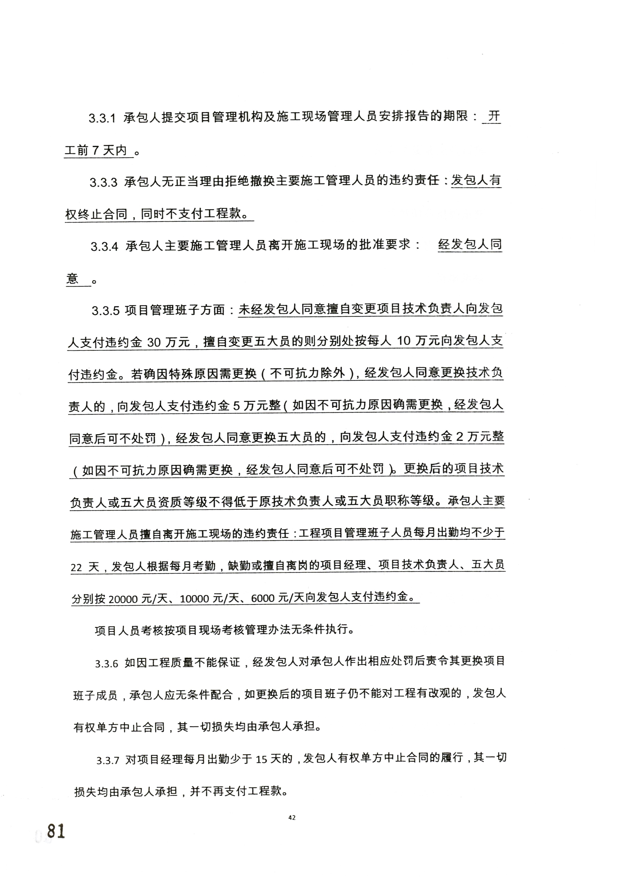
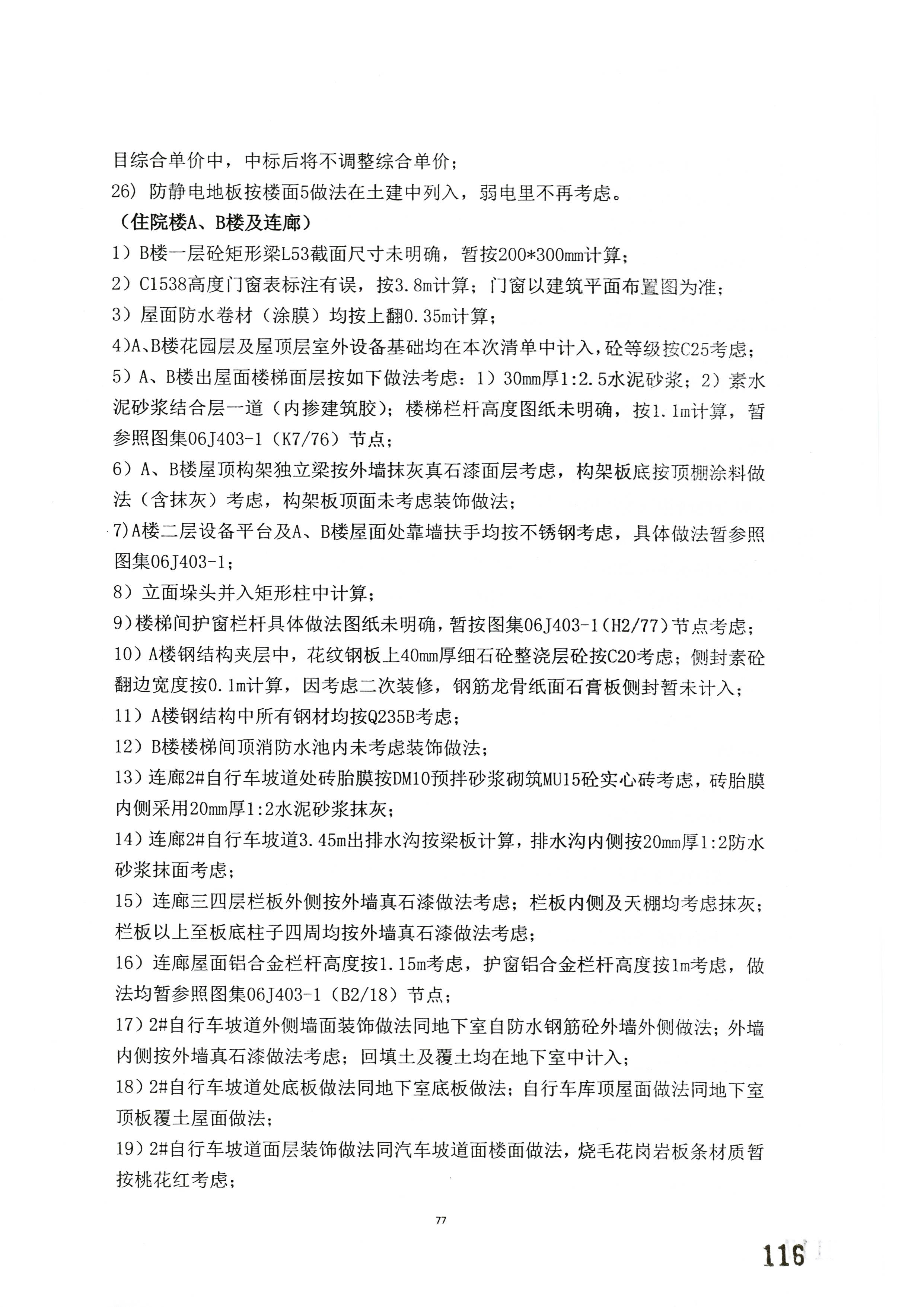
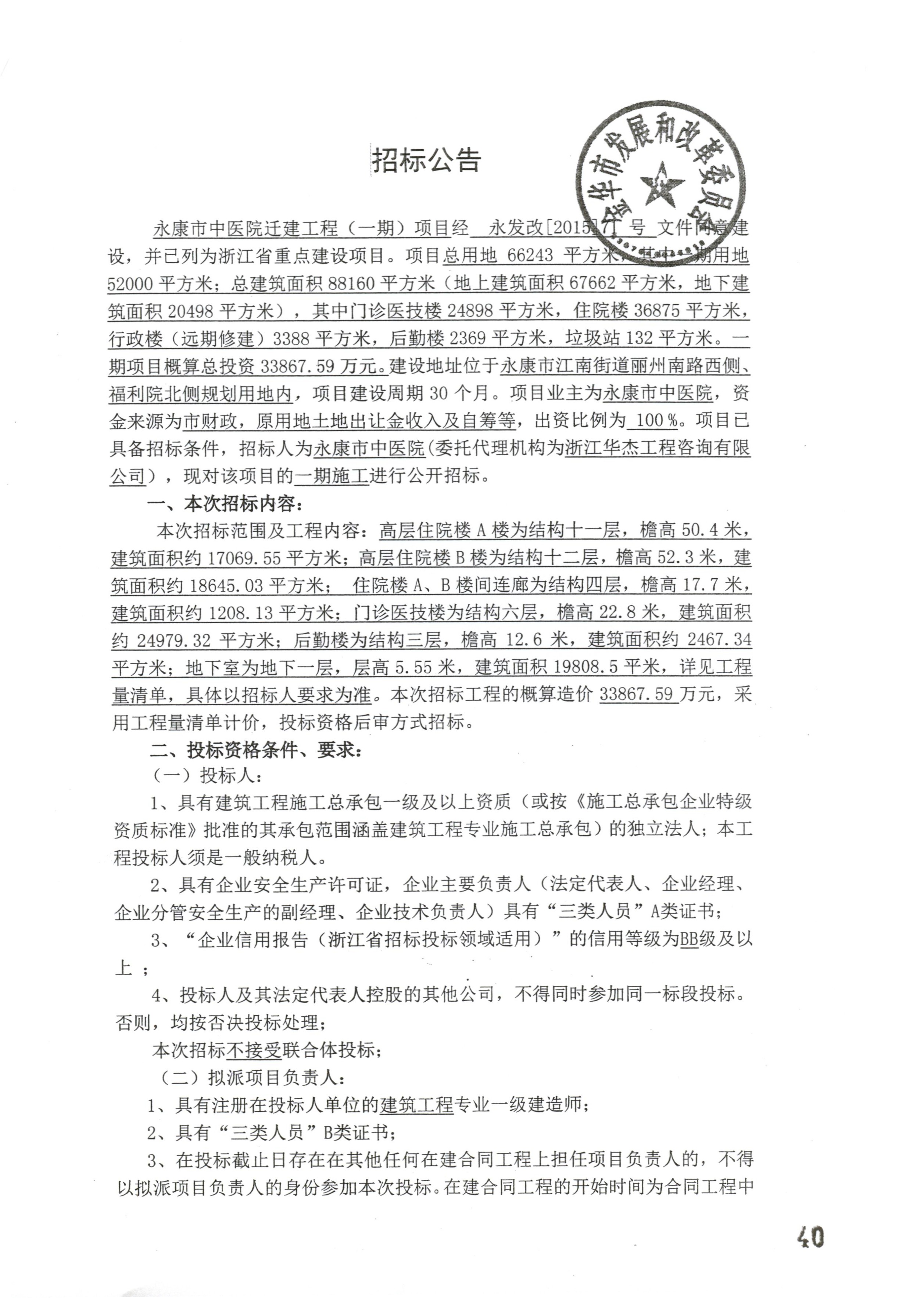
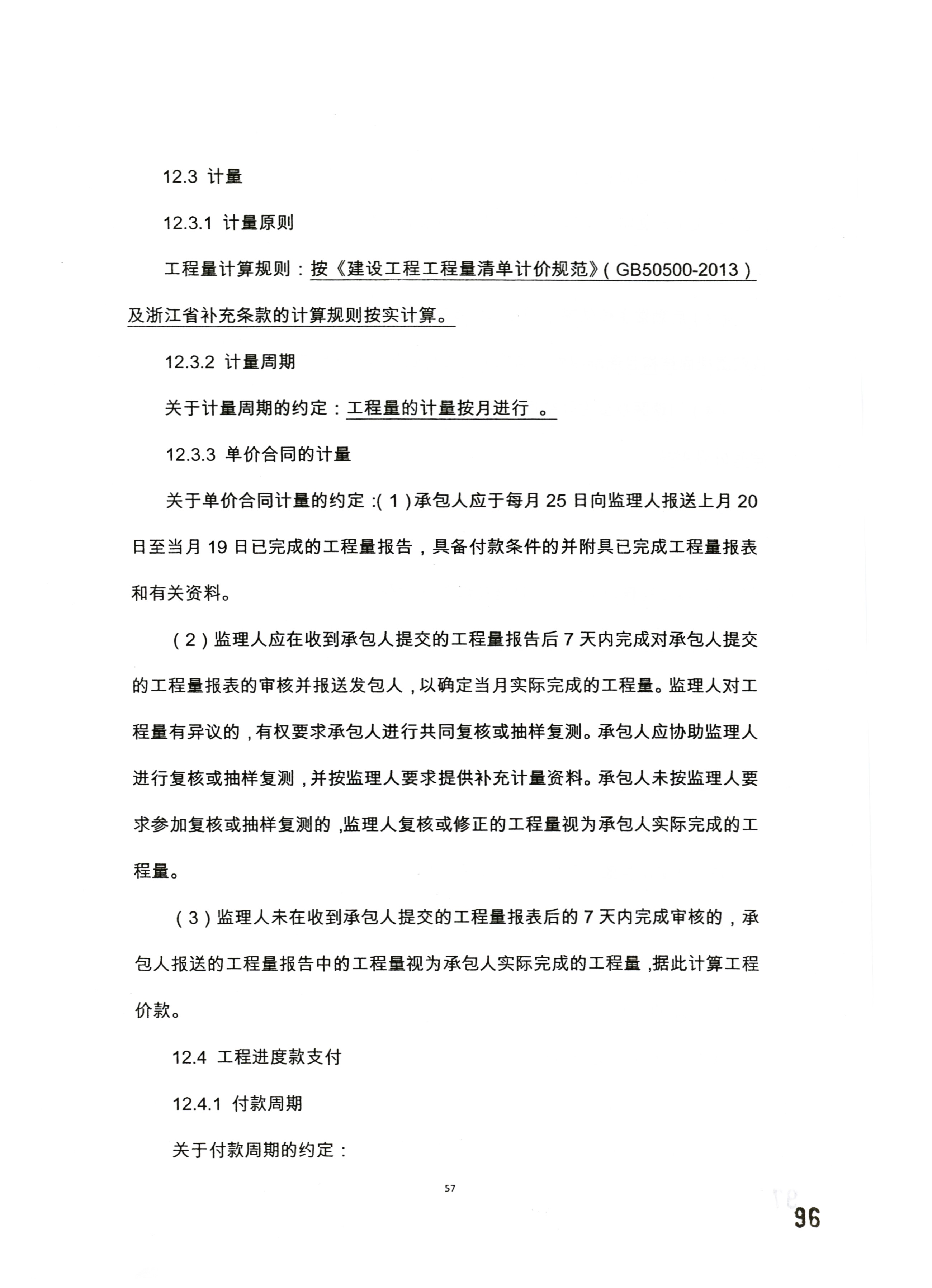
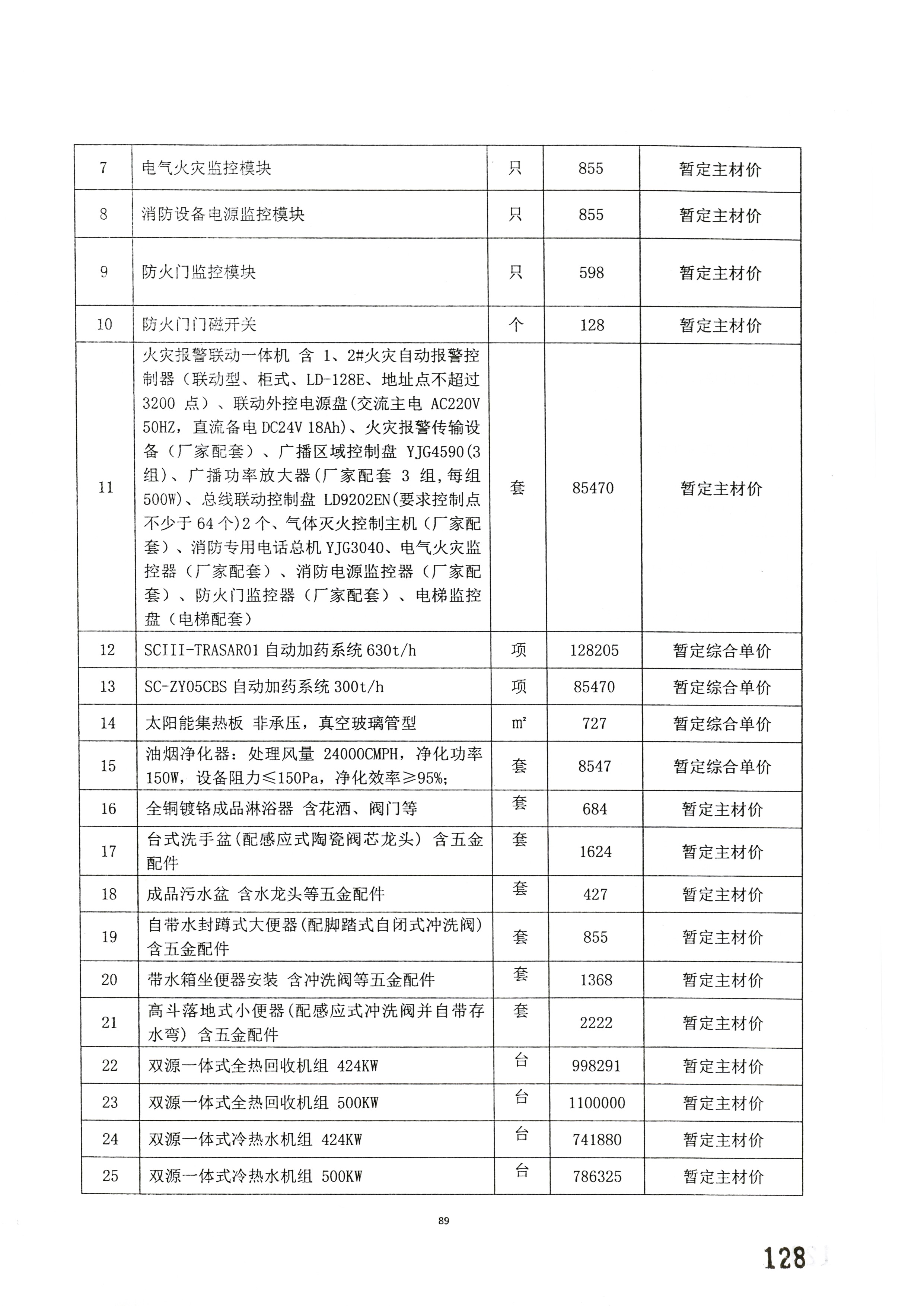
招标备案资料
来源:市府办
发布日期:2021-01-12 22:12:00
浏览次数: